

产品特点:
性能优势
1:一机多用:套结机可通过直接更换纽夹装置,可实现套结、钉扣功能,装置更换简单便捷
2:新型夹线机构:有效防止面线脱线,缩短切线后余线长度,可有效防止在缝纫开始时出现鸟巢状线迹,进一步提高了缝纫品质
3:新型抬压脚机构:压脚行程两段式控制,可数据化调节压脚高度,精准落针起缝点
4:触摸屏操作面板,完全可视化的人机界面,只需手指轻触即可完成人机对话,根据图标可快速简便的编辑缝纫花样
5:高转速:430最高转速3200 rpm,438最高转速2700 rpm,完全按照缝制数据进行高质量缝纫
6:耗电少:采用无传动损失的电脑直接驱动方式,并装备了小型节电马达;耗能量与传统机型比削弱了35%
适用范围:
主要应用于服装行业的各种男女装、牛仔布、针织物,女士内衣、箱包、鞋类等各种不同用途。
可选配:

BM5-430外挂机按键面板
BM5-430一体机按键面板
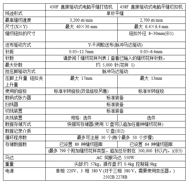
技术参数: